RTI
RTI Manual for IHM Bangalore
Ministry Name: Ministry of Tourism
Department Name: Institute of Hotel Management Catering Technology & Applied Nutrition
Public Authority Name: IHM Bangalore
| S.No | Details of disclosure |
|---|---|
| 1 | Organisation and Function |
| The Institute of Hotel Management, Catering Technology & Applied Nutrition formerly called as Food Craft Institute was established in March 1969. The Institute is jointly sponsored by the Government of India and the Government of Karnataka. The Institute is an autonomous body and is registered under the Mysore Societies Registration Act 1960. The Board of Governors comprises of representatives from the Central Government, State Government and the Industry. The Institute was receiving grants from Central Government (Non Recurring) and the State Government Recurring till 1983, from 1984, the Institute has been receiving majority grants, Non Recurring, from Central Government. The Institute is aimed to meet the requirements of trained personnel to be employed in the various fields of the Hospitality Industry. Due to the urbanization and industrialization, growth of catering industries and starred hotels has been on the increase. Large numbers of trained personnel are necessary to meet the growing manpower requirements in the Hospitality and Catering Industry. |
|
| 1.1 | Particulars of its organisation, functions and duties [Section 4(1)(b)(i) |
| 1.1.1 | Name and Address of the Organization |
| Name:- Institute of Hotel Management Catering Technology & Applied Nutrition, IHM-Bangalore Address:- Institute of Hotel Management Catering Technology & Applied Nutrition, SJP Campus, Near M S Building and SKSJT Hostel, Bangalore 560001 Ph: 080 - 22262960 Ph: 080 – 22268562 Email: ihmbengaluru@gmail.com |
|
| 1.1.2 | Head of the organization |
| Shri . D. Venkatesan, Principal & Secretary, IHMCTAN, |
|
| 1.1.3 | Vision, Mission and Key objectives |
| Mission: To empower every students to achieve and succeed in challenging world tomorrow. Vision: To create opportunities, growth and impact in every student for future leaders of the hospitality industry. |
|
| 1.1.4 | Function and duties |
| Functions and Duties (Key Objectives) - Institute of Hotel Management, IHM Bangalore is an educational Institute and its main functions and duties area) a) To impart theoretical and practical training to the students in the field of Hospitality Education. b) To provides trained manpower to the Hotel & Restaurant and allied Industry. c) To organize training programmes for the staff/workforce engaged in the organized and unorganized sectors of Tourism & Hospitality industry. d) To develop Nutritional, balance diet meals and popularize them. e) To provide technical support to the new and existing Hotel & Restaurants. f) To support central and state government to accomplish their missions pertaining to Hospitality industry time to time. g) Detailed objectives of the society are as contained in the Memorandum of Association of the Society available in the office. |
|
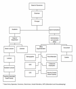
| 1.1.5 | Organization Chart |
![]() |
|
| 1.1.6 | Any other details-the genesis, inception, formation of the department and the HoDs from time to time as well as the Committees/ Commissions |
| 1.2 | Power and duties of its officers and employees [Section 4(1) (b)(ii)] |
| 1.2.1 | Powers and duties of officers (administrative, financial and judicial) |
| The Organization Chart of the Institute is placed at Annexure-A which also indicates the post hierarchy, channel of supervision /functions/powers & duties, work allocation of the officers/staff & other employees of the Institute. In all the matters Institute broadly follows the same, regulations and manuals etc. as prescribed by the Central Government for Central Civil Services Organizations. Other rules & regulation of the society are as contained in the Rules & Regulation of the society available in the office. Click here to view/download Annexure-A (Posts, Hierarchy & Duties of the Officers/Staff) |
|
| 1.2.2 | Power and duties of other employees |
| Click here to view/download Annexure-A , Recruitment Rules, Memorandum-of-Association MOA / Bye-Laws |
|
| 1.2.4 | Exercised |
| Click here to view/download Annexure-A , Recruitment Rules, Memorandum-of-Association, Bye-Laws |
|
| 1.2.5 | Work allocation |
| Click here to view/download Annexure-A , Recruitment Rules, Memorandum-of-Association, Bye-Laws |
|
| 1.3 | Procedure followed in decision making process [Section 4(1)(b)(iii)] |
| 1.3.1 | Process of decision making Identify key decision-making points |
| The routine academic and administrative decisions are taken by the Principal in consultation with the Departmental In Charges & Administrative Officer of the Institute. The general superintendence, direction, and control to the affairs of the society and its income and property are vested with the Board. The power of the decision may be delegated to the Departmental In charges & Administrative Officer from time to time. The routine academic and administration decisions are taken by the Principal as per rules provided by National Council and Government of India, in consultation with departmental in charges. The power for making decision may be delegated from time to time |
|
| 1.3.2 | Final decision-making authority |
| Chairman, B.O.Gs |
|
| 1.3.3 | Related provisions, acts, rules etc. |
| The matter apart from day to day affairs are presented to the Chairman, B.O.Gs. and Ministry of Tourism for decision / approval/ guidance. Click here to view/download , Recruitment Rules, Memorandum-of-Association / Bye-Laws |
|
| 1.3.4 | Time limit for taking a decision, if any |
| Discissions are taken in time bound manner as per govt. guidelines |
|
| 1.3.5 | Channel of supervision and accountability |
| Channel of supervision and accountability is as per the organizational chart & every employee is accountable to the duties assigned by authority to the employee time to time. |
|
| 1.4 | Norms for discharge of functions [Section 4(1)(b)(iv)] |
| 1.4.1 | Nature of functions/ services offered |
| Academic and Administration wise different functions |
|
| 1.4.2 | Norms/ standards for functions/ service delivery |
| a) Academic functions The main function of the Institute is to facilitate the academic activity and academic administration. The timetable for conduct of academic functions is based on the subject, syllabus, teaching load and academic calendar is formulated by the National Council for Hotel Management, Noida for all Institutes of Hotel Management affiliated with the council. All other academic decisions are taken by the Principal in consultation with Departmental In charges and other faculty members. Different committees are framed for academics & various extracurricular activities etc. of the Institute & the related matters are resolved by the respective Incharges from time to time. b) Administrative Functions The administrative functions are discharged by the Principal in consultation with the Administrative Officer as per the rules of Government of India adopted by the Institute. Different committees are framed for purchases by the competent authority and other precedents of material for the Institute. In all the matters Institute follows the same, regulations and manuals etc. as prescribed by the Central Government for Central Civil Services Organisations. Other rules & regulation of the society are as contained in the rules & regulation of the society. |
|
| 1.4.3 | Process by which these services can be accessed. |
| All services are accessible at the Institute through online mode as well as offline mode |
|
| 1.4.4 | Time-limit for achieving the targets. |
| It is as per academic calendar of the Institute. Click here to view/download Academic Calendar 2023-2024, 2024-2025, 2025-2026 |
|
| 1.4.5 | Process of redress of grievances |
| Grievances can be reported/sent directly to Principal by hand or through email. For special cases related to students and employees specific cases, separate committees like Anti Ragging Committee, Disciplinary committee & sexual harassment committees are formed for dealing with such cases under supervision of Principal. (For more details click here) |
|
| 1.5 | Rules, regulations, instructions manual and records for discharging functions [Section 4(1)(b)(v)] |
| 1.5.1 | Title and nature of the record/ manual /instruction. |
| Click here to view/download Recruitment Rules, Memorandum-of-Association, Bye-Laws |
|
| 1.5.2 | List of Rules, regulations, instructions manuals and records |
| Click here to view/download Recruitment Rules, Memorandum-of-Association, Bye-Laws |
|
| 1.5.3 | Acts/ Rules manuals etc. |
| Click here to view/download Recruitment Rules, Memorandum-of-Association, Bye-Laws |
|
| 1.6 | Categories of documents held by the authority under its control [Section 4(1)(b) (vi)] |
| 1.6.1 | Categories of documents |
| Academic/ Admin Documents/ Bylaws, Minutes of BOG Board Member etc., | |
| 1.6.2 | Custodian of documents/categories |
| Custodian of all documents at IHM Bangalore is Principal. |
|
| 1.7 | Boards, Councils, Committees and other Bodies constituted as part of the Public Authority [Section 4(1)(b)(viii)] |
| 1.7.1 | Name of Boards, Council, Committee etc. |
| Board of Governors- IHM Bangalore The Board of Governors of Institute of Hotel Management, IHM Bangalore is comprised of the members from the Government of India, State Government and eminent personalities of the Hotel & Restaurant Industry nominated by Central Government. The Board of Governors of Institute of Hotel Management, IHM Bangalore is headed by Principal Secretary/ Secretary Tourism, Govt. of Karnataka. |
|
| 1.7.2 | Composition |
| Click here to view/download Composition of BOG - IHM Bangalore |
|
| 1.7.3 | Dates from which constituted |
| March 1969 |
|
| 1.7.4 | Term/Tenure |
| The Term/Tenure, Powers & Functions are as per the Rules & Regulations of the Institute. As per the Recruitment & Promotion Rules framed by the Ministry of Tourism, Govt. of India various selection committees have been framed. |
|
| 1.7.5 | Powers and functions |
| The highest power has been vested in the BOG’s of Institute in terms of all decisions related to academic/administrative/financial. Click here to view/download Memorandum of Association |
|
| 1.7.6 | Whether their meetings are open to the public? |
| Meetings are open to members only. |
|
| 1.7.7 | Whether the minutes of the meetings are open to the public? |
| Minutes of the meetings are open to members only. Click here to view/download Minutes of the meeting |
|
| 1.7.8 | Place where the minutes if open to the public are available? |
| Website of IHM Bangalore |
|
| 1.8 | Directory of officers and employees[Section 4(1) (b) (ix)] |
| 1.8.1 | Name and designation |
| Click here to view/download Directory of officers and employees |
|
| 1.8.2 | Telephone, fax and email ID |
| Click here to view/download Directory of officers and employees |
|
| 1.9 | Monthly Remuneration received by officers & employees including system of compensation [Section 4(1) (b) (x)] |
| 1.9.1 | List of employees with Gross monthly remuneration |
| Click here to view/download Gross monthly remuneration |
|
| 1.9.2 | System of compensation as provided in its regulations |
| The Salaries and allowances of the employees of Institute are those prescribed by the Department of Tourism, Government of India and the Ministry of Finance from time to time, for Central Government employees of different Categories adopted with the approval of the Board of Governors. Recruitment Rules, Memorandum-of-Association, Bye-Laws |
|
| 1.10 | Name, designation and other particulars of public information officers [Section 4(1) (b) (xvi)] |
| 1.10.1 | Name and designation of the public information officer (PIO), Assistant Public Information officer (APIO) & Appellate Authority Mr . Krishnendu Mukherjee (AA) Mr. R. Chandrashekar (PIO) |
| 1.10.2 | Address, telephone numbers and email ID of each designated official. Mr . Krishnendu Mukherjee (AA) Address:- Institute of Hotel Management Catering Technology & Applied Nutrition, SJP Campus, Near M S Building and SKSJT Hostel, Bangalore 560001 Ph: 080 - 22262960 Ph: 080 – 22268562 Email: ihmbengaluru@gmail.com Mr. R. Chandrashekar (PIO) Address:- Institute of Hotel Management Catering Technology & Applied Nutrition, SJP Campus, Near M S Building and SKSJT Hostel, Bangalore 560001 Ph: 080 - 22262960 Ph: 080 – 22268562 Email: ihmbengaluru@gmail.com |
| 1.11 | No. of employees against whom Disciplinary action has been proposed/ taken (Section 4(2)) |
| 1.11.1 | No. of employees against whom disciplinary action has been (i) Pending for Minor penalty or major penalty proceedings |
| Nil | |
| 1.11.2 | (ii) Finalised for Minor penalty or major penalty proceedings |
| Nil | |
| 1.12 | Programmes to advance understanding of RTI (Section 26) |
| 1.12.1 | Educational programmes |
| IHM Bangalore organizes session on RTI awareness for employees and students on regular intervals. IHM Bangalore had organized a session for creating awareness about the Right to Information Act-2005 for employees and students of the Institute during Induction Programme. |
|
| 1.12.2 | Efforts to encourage public authority to participate in these programmes |
| The circulars and notifications received from CIC are also marked with/displayed on the Notice board of the Institute. |
|
| 1.12.3 | Training of CPIO/APIO |
| RTI meeting/seminors as and when organised by NCHMCT, Noida for all central IHM, CPIO is being deputed. |
|
| 1.12.4 | Update & publish guidelines on RTI by the Public Authorities concerned |
| Last updated was made on 02.04.2025 | |
| 1.13 | Transfer policy and transfer orders [F No. 1/6/2011- IR dt. 15.4.2013] |
| 1.13.1 | Transfer Policy and Transfer Orders [F No. 1/6/2011- IR Dt. 15.4.2013] |
| Since, IHM Bangalore Autonomous institute no external transfer are made there is no transfer policy. however internal transfer as per need. |
|
| 2 | Budget and Programme |
| 2.1 | Budget allocated to each agency including all plans, proposed expenditure and reports on disbursements made etc. [Section 4(1)(b)(xi)] |
| 2.1.1 | Total Budget for the public authority |
| IHM Bangalore is an autonomous body (self financial receives capital grant for infrastructure development from Ministry of Tourism, Govt. of India) view/download Budget |
|
| 2.1.2 | Budget for each agency and plan & programmes |
| IHM Bangalore is an autonomous body (self financial receives capital grant for infrastructure development from Ministry of Tourism, Govt. of India) |
|
| 2.1.3 | Proposed expenditures |
| Click here to view/download Budget |
|
| 2.1.4 | Revised budget for each agency, if any |
| Click here to view/download Budget | |
| 2.1.5 | Report on disbursements made and place where the related reports are available |
| This report on disbursement is contained in Annual Report of Institute. Click here to view/download Budget, Annual Report - 2021-22, 2022-23, 2023-24 |
|
| 2.2 | Foreign and domestic tours (F.No. 1/8/2012- IR dt. 11.9.2012) |
| 2.2.1 | Budget |
| Click here to view/download Budget |
|
| 2.2.2 | click here to download office orders |
| 2.2.3 | Information related to procurements- (a) Notice/tender enquires, and corrigenda if any thereon, (b) Details of the bids awarded comprising the names of the suppliers of goods/ services being procured, (c) The works contracts concluded – in any such combination of the above-and, (d) The rate/ rates and the total amount at which such procurement or works contract is to be executed. (GEM PORTAL DETAILS) |
| Click here to view/download Details of the Bids awarded through GeM | |
| 2.3 | Manner of execution of subsidy programme [Section 4(i)(b)(xii)] |
| Not Applicable |
|
| 2.3.1 | Name of the programme of activity |
| 2.3.2 | Objective of the programme |
| 2.3.3 | Procedure to avail benefits |
| 2.3.4 | Duration of the programme/ scheme |
| 2.3.5 | Physical and financial targets of the programme |
| 2.4 | Discretionary and non-discretionary grants [F. No. 1/6/2011-IR dt. 15.04.2013] |
| Not Applicable |
|
| 2.4.1 | Discretionary and non-discretionary grants/ allocations to State Govt./NGOs/other institutions |
| 2.4.2 | Annual accounts of all legal entities who are provided grants by public authorities |
| 2.5 | Particulars of recipients of concessions, permits of authorizations granted by the public authority[Section 4(1) (b) (xiii)] |
| Not Applicable |
|
| 2.5.1 | Concessions, permits or authorizations granted by public authority |
| 2.5.2 | For each concession, permit or authorization granted - (a) Eligibility criteria, (b) Procedure for getting the concession/ grant and/ or permits of authorizations, (c) Name and address of the recipients given concessions/ permits or authorizations, (d) Date of award of concessions/ permits of authorizations |
| 2.6 | IAW & PAC paras |
| 2.6.1 | IAW and PAC paras and the action taken reports (ATRs) after these have been laid on the table of both houses of the parliament |
| Click here to view/download IAW Report . |
|
| 3 | Publicity Band Public interface |
| 3.1 | Particulars for any arrangement for consultation with or representation by the members of the public in relation to the formulation of policy or implementation there of [Section 4(1)(b)(vii)] |
| 3.1.1 | Relevant Acts, Rules, Forms and other documents which are normally accessed by citizens |
| Click here to view/download Official forms in public domain - Leave Letter , T/DA Form, Recruitment Rules, Memorandum-of-Association, Bye-Laws | |
| 3.1.2 | Arrangements for consultation with or representation by - (a) Members of the public in policy formulation/ policy implementation, (b) Day & time allotted for visitors, (c) Contact details of Information & Facilitation Counter (IFC) to provide publications frequently sought by RTI applicants |
| Any visitor can visit the institute for seeking any information on any working day between 9:00 a.m. to 05:00 p.m. CPIO Address:- Institute of Hotel Management Catering Technology & Applied Nutrition, SJP Campus, Near M S Building and SKSJT Hostel, Bangalore 560001 Ph: 080 - 22262960 Ph: 080 – 22268562 Email: ihmbengaluru@gmail.com |
|
| 3.1.3 | Public- private partnerships (PPP)- Details of Special Purpose Vehicle (SPV), if any |
| Not Applicable |
|
| 3.1.4 | Public- private partnerships (PPP)- Detailed project reports (DPRs) |
| Not Applicable |
|
| 3.1.5 | Public- private partnerships (PPP)- Concession agreements. |
| Not Applicable |
|
| 3.1.6 | Public- private partnerships (PPP)- Operation and maintenance manuals |
| Not Applicable |
|
| 3.1.7 | Public- private partnerships (PPP) - Other documents generated as part of the implementation of the PPP |
| Not Applicable |
|
| 3.1.8 | Public- private partnerships (PPP) - Information relating to fees, tolls, or the other kinds of revenues that may be collected under authorisation from the government |
| Not Applicable |
|
| 3.1.9 | Public- private partnerships (PPP) -Information relating to outputs and outcomes |
| Not Applicable |
|
| 3.1.10 | Public- private partnerships (PPP) - The process of the selection of the private sector party (concessionaire etc.) |
| Not Applicable |
|
| 3.1.11 | Public- private partnerships (PPP) - All payment made under the PPP Project |
| Not Applicable |
|
| 3.2 | Are the details of policies / decisions, which affect public, informed to them [Section 4(1) (c)] |
| 3.2.1 | Publish all relevant facts while formulating important policies or announcing decisions which affect public to make the process more interactive - Policy decisions/ legislations taken in the previous one year |
| 3.2.2 | Publish all relevant facts while formulating important policies or announcing decisions which affect public to make the process more interactive - Outline the Public consultation process |
| Click here to view/download Recruitment Rules, Memorandum-of-Association, Bye-Laws |
|
| 3.2.3 | Publish all relevant facts while formulating important policies or announcing decisions which affect public to make the process more interactive- Outline the arrangement for consultation before formulation of Policy |
| 3.3 | Dissemination of information widely and in such form and manner which is easily accessible to the public [Section 4(3)] |
| 3.3.1 | Use of the most effective means of communication - Internet (website) |
| Institute is using its website https://ihmbangalore.ac.in/ for dissemination of information widely and in a easily accessible way. |
|
| 3.4 | Form of accessibility of information manual/ handbook [Section 4(1)(b)] |
| 3.4.1 | Information manual/handbook available in Electronic format |
| Yes, RTI Information Manual is available in Electronic format in RTI section of Institute’s website. Click the link to visit the RTI Page where RTI Information Manual is available for download. |
|
| 3.4.2 | Information manual/handbook available in Printed format |
| Yes, RTI Information Manual is available in printed format in RTI Cell with CPIO |
|
| 3.5 | Whether information manual/ handbook available free of cost or not [Section 4(1)(b)] |
| 3.5.1 | List of materials available Free of cost |
| Click here to view/download Official forms in public domain - Leave Letter ,Recruitment Rules, Memorandum-of-Association, Bye-Laws, RTI Information Manual |
|
| 3.5.2 | List of materials available at a reasonable cost of the medium |
| The hard copy of above material can be obtained by paying a reasonable fee as per the RTI Act 2005. |
|
| 4 | E-Governance |
| 4.1 | Language in which Information Manual/Handbook Available [F No. 1/6/2011-IR dt. 15.4.2013] |
| 4.1.1 | English Click the link to visit the RTI Page where RTI Information Manual is available for download. |
| 4.1.2 | Vernacular/ Local Language |
| Click the link to visit the RTI Page where RTI Information Manual is available for download | |
| 4.2 | When was the information Manual/Handbook last updated? [F No. 1/6/2011-IR dt 15.4.2013] |
| 4.2.1 | Last date of Annual updation |
| 20/04/2025 |
|
| 4.3 | Information available in electronic form [Section 4(1)(b)(xiv)] |
| 4.3.1 | Details of information available in electronic form |
| Click here to view/download Official forms in public domain Leave Letter , T/DA Form,Recruitment Rules, Memorandum-of-Association, Bye-Laws |
|
| 4.3.2 | Name/ title of the document/record/ other information |
| Official forms |
|
| 4.3.3 | Location where available |
| Website and RTI Cell (CPIO) |
|
| 4.4.1 | Name & location of the faculty |
| CPIO- RTI Cell, Address:- Institute of Hotel Management Catering Technology & Applied Nutrition, SJP Campus, Near M S Building and SKSJT Hostel, Bangalore 560001 Ph: 080 - 22262960 Ph: 080 – 22268562 Email: ihmbengaluru@gmail.com |
|
| 4.4.2 | Details of information made available |
| All types of information available under RTI Act 2005. |
|
| 4.4.3 | Working hours of the facility |
| 09:00 a.m. to 05:00 p.m |
|
| 4.4.4 | Contact person & contact details (Phone, fax email) Mr. R. Chandrashekar (PIO) Address:- Institute of Hotel Management Catering Technology & Applied Nutrition, SJP Campus, Near M S Building and SKSJT Hostel, Bangalore 560001 Ph: 080 - 22262960 Ph: 080 – 22268562 Email: ihmbengaluru@gmail.com |
| 4.5 | Such other information as may be prescribed under Section 4(i) (b)(xvii) |
| 4.5.1 | Grievance redressal mechanism |
| Grievances can be reported/sent directly to Principal by hand or through email. For special cases related to students and employees specific cases, separate committees like Anti Ragging Committee, Disciplinary committee & sexual harassment committees are formed for dealing with such cases under supervision of Principal. (For more details click here) |
|
| 4.5.2 | Details of applications received under RTI and information provided |
| Click here to view/download RTI Quarterly Reports - Quart1 , Quart2 , Quart3 , Quart4 |
|
| 4.5.3 | Click here to View/download List of completed schemes/ projects/ Programmes |
| Click here to view/download Annual Report - 2021-22, 2022-23, 2023-24 |
|
| 4.5.4 | Click here to View/Download List of schemes/ projects/ programme underway |
| Click here to view/download Annual Report - 2021-22, 2022-23, 2023-24 |
|
| 4.5.5 | Details of all contracts entered into including name of the contractor, amount of contract and period of completion of contract |
| All construction works are being done through Central Public Works Department, Government of India.Click here to view/download Details of the Bids awarded through GeM |
|
| 4.5.6 | Annual Report |
| Click here to view/download Annual Report - 2021-22, 2022-23, 2023-24 |
|
| 4.5.7 | Frequently Asked Question (FAQs) |
| Click here to view/download Frequently Asked Question (FAQs) |
|
| 4.5.8 | Any other information such as - (a) Citizen’s Charter, (b) Result Framework Document (RFD), (c) Six monthly reports on the, (d) Performance against the benchmarks set in the Citizen’s Charter |
| Click here to view/download Citizen’s Charter Particulars of the Services/Facilities available to citizens for obtaining information Information pertaining to services/facilities available at IHM Bangalore, is provided to the citizens who demand the information. Address:- Institute of Hotel Management Catering Technology & Applied Nutrition, SJP Campus, Near M S Building and SKSJT Hostel, Bangalore 560001 Ph: 080 - 22262960 Ph: 080 – 22268562 Email: ihmbengaluru@gmail.com The information is also uploaded on the website of the Institute i.e. https://ihmbangalore.ac.in for reference. |
|
| 4.6 | Receipt & Disposal of RTI applications & appeals |
| 4.6.1 | Details of applications received and disposed |
| Click here to view/download RTI Quarterly Reports - Quart1 , Quart2 , Quart3 , Quart4 |
|
| 4.6.2 | Details of appeals received and orders issued |
| Click here to view/download RTI Quarterly Reports - Quart1 , Quart2 , Quart3 , Quart4 |
|
| 4.7 | Replies to questions asked in the parliament[Section 4(1)(d)(2)] |
| 4.7.1 | Details of questions asked, and replies given |
| In the year 2023-2024, no parliament questions relating to this institute were received. |
|
| 5 | Information as may be prescribed |
| 5.1 | Such other information as may be prescribed [F.No. 1/2/2016-IR dt. 17.8.2016, F No. 1/6/2011- IR dt. 15.4.2013] |
| 5.1.1 | Name & details of - (a) Current CPIOs & FAAs, (b) Earlier CPIO & FAAs from 1.1.2015 |
| Current FAA:- Mr. Krishnendu Mukherjee Current CPIO:- Mr. R. Chandrashekar Earlier FAA:- Mr. R. Venkatadri - Till May 2020 Earlier CPIO:- Dr. S. Kannan - Till October 2019 |
|
| 5.1.2 | Details of third party audit of voluntary disclosure - (a) Dates of audit carried out on 25 to 27 June 2025 - Click here to View/Download |
| 5.1.3 | Appointment of Nodal Officers not below the rank of Joint Secretary/ Additional HoD - (a) Date of appointment , (b) Name & Designation of the officers |
| Nodal Officer RTI:- Mr. Krishnendu Mukherjee CPIO:- Mr. R. Chandrashekar Click here to View/Download |
|
| 5.1.4 | Consultancy committee of key stake holders for advice on suo-motu disclosure - (a) Dates from which constituted, (b) Name & Designation of the officers |
| RTI PIOs/FAAs FAA:- Mr. Krishnendu Mukherjee CPIO:- Mr. R. Chandrashekar Click here to View/Download |
|
| 5.1.5 | Committee of PIOs/FAAs with rich experience in RTI to identify frequently sought information under RTI - (a) Dates from which constituted, (b) Name & Designation of the Officers |
| RTI PIOs/FAAs FAA:- Mr. Krishnendu Mukherjee CPIO:- Mr. R. Chandrashekar NCHMCT CPIO:- Mr. Sagnik Choudhury |
|
| 6 | Information Disclosed on own Initiative |
| 6.1 | Item / information disclosed so that public have minimum resort to use of RTI Act to obtain information |
| 6.1.1 | Item / information disclosed so that public have minimum resort to use of RTI Act to obtain information |
| RTI Information manual and FAQ’s available on Institute’s Website i.e. https://ihmbangalore.ac.in/ |
|
| 6.2 | Guidelines for Indian Government Websites (GIGW) is followed (released in February, 2009 and included in the Central Secretariat Manual of Office Procedures (CSMOP) by Department of Administrative Reforms and Public Grievances, Ministry of Personnel, Public |
| As per Govt. (GIGW) Guidelines the new website of Institute is under development from Bangalore |
|
| 6.2.1 | Whether STQC certification obtained and its validity |
| Not Met | |
| 6.2.2 | Does the website show the certificate on the Website? |
| Not Met |
CHAIRMAN & MEMBERS OF BOARD OF GOVERNORS.
| S.No | Name of the Present incumbent | Designation | Nominated by (Central/State) | Mode of |
|---|---|---|---|---|
| 1 | Secretary, Tourism Department, Govt. of Karnataka G-5, Ground Floor, Vikas Soudha, Bangalore – 560 001 | Chairman | Central Govt. | appointment |
| 2 | Economic Advisor(T) Ministry of Tourism, Govt. of India, “Transport Bhawan” No. 1, Sansad Marg New Delhi – 110 001 | Member | Central Govt. | Ex-officio |
| 3 | Additional Secretary & Financial Advisor Ministry of Tourism, Govt. of India, “Transport Bhawan” No. 1, Sansad Marg, New Delhi – 110 001 | Member | Central Govt. | Ex-officio |
| 4 | Regional Director (S) India Tourism, Ministry of Tourism, 154, Anna Salai, Chennai – 600 002 | Member | Central Govt. | Ex-officio |
| 5 | Special Officer & Additional Secretary (P) Finance Department, Govt. of Karnataka, 3rd Floor, Vidhan Soudha, Bangalore–560001 | Member | State Govt. | Ex-officio |
| 6 | Director, Directorate of Technical Education In Karnataka, Palace Road, Bangalore – 560 001. | Member | State Govt. | Ex-officio |
| 7 | Deputy Secretary Higher Education and Universities Education Department, Govt. of Karnataka M.S. Building, Bangalore – 560 001 | Member | State Govt. | Ex-officio |
| 8 | Director (S) National Council For Hotel Management and Catering Technology (NCHM&CT), A-34, Sector-62, Institution Area,Noida–201309. | Member | Central Govt. | Ex-officio |
| 9 | Principal Member/Secretary Institute of Hotel Management, SJP Campus, Bangalore – 560 001. | Member Secretary | Central Govt. | Ex-officio |
| 10 | Area General Manager, South, Taj Group of Hotels and General Manager, The Taj West Eng, Bangalore | Member | Central Govt. | Industry Expert |
| 11 | General Manager, Sheraton Grand, Bangalore at Brigade Gateway, Bangalore. | Member | Central Govt | Industry Expert |
| 12 | Co-Founder Sattvam, Director Radha Raman Hospitality Pvt. Ltd., Bangalore | Member | Central Govt | Catering Expert |
Meetings and minutes are not open for the public.
(ix) A directory of its officers and employees:
(x) The monthly remuneration received by each of its officers and employees , including the system of compensation as provided in its regulations:
The directory and monthly remuneration of Officers and employees is given below:
TEACHING STAFF
| S.No | NAME (MR/MS) | DESIGNATION | LEVEL |
|---|---|---|---|
| 1 | D VENKATESAN | PRINCIPAL IN CHARGE & (REGIONAL DIRECTOR SOUTH) INDIA TOURISM CHENNAI | 12 |
| 2 | DR S KANNAN | HEAD OF DEPARTMENT (ON DEPUTATION) | 11 |
| 3 | KRISHNENDU MUKHERJEE | HEAD OF DEPARTMENT - I | 11 |
| 4 | PRAMOD NAICK | HEAD OF DEPARTMENT - II | 11 |
| 5 | M.V. SURESH | SR. LECTURER | 10 |
| 6 | RANAJOY CHOUDHURY | SR. LECTURER | 10 |
| 7 | NAVEEN MENON | SR.LECTURER | 10 |
| 8 | MUTHANNA NIVITHA | SR.LECTURER | 10 |
| 9 | ANJALI GOPALAKRISHNAN | SR. LECTURER | 10 |
| 10 | DR. C.M. ISAAC JOEL GRAHAM | SR. LECTURER | 10 |
| 11 | SAMUEL SANTHOSH KUMAR | LECTURER | 7 |
| 12 | R. ANUBALA ASHOK KUMAR | LECTURER | 7 |
| 13 | AMITABH DUTTA | LECTURER | 7 |
| 14 | K. SENTHIL KUMAR | LECTURER | 7 |
| 15 | Dr. D.S. DUKE THAVAMIN | LECTURER | 7 |
| 16 | ANKUSH SINGH | LECTURER | 7 |
| 17 | TIPU SULTAN | ASST. LECTURER | 6 |
| 18 | SHAMLEE SHIRISH RAMTEKE | ASST. LECTURER | 6 |
| 19 | SARAVANAN G | ASST. LECTURER | 6 |
| 20 | SHIVANI PANDE | ASST. LECTURER | 6 |
| 21 | RIDHI RAJ | ASST. LECTURER | 6 |
Administrative Staff
| S.No | NAME (MR/MS) | DESIGNATION | LEVEL |
|---|---|---|---|
| 1 | CHANDRASHEKAR R | AAO | 10 |
| 2 | NAGARAJU N | ACCOUNTANT | 6 |
| 3 | KAVITHA M | OFFICE SUPTD | 6 |
| 4 | DEVARAJ R | UDC | 4 |
| 5 | KUSUMA P | STENOGRAPHER | 4 |
| 6 | KEERTHI C N | UDC | 4 |
| 7 | LAKSHMI N | LDC | 2 |
| 8 | KANITHA S | LDC | 2 |
| 9 | TATA DILEEP KUMAR | LDC | 2 |
| 10 | MOHAN KUMAR B | LDC | 2 |
| 11 | VIJAYA KUMAR A M | LDC | 2 |
Faculty On Contract For RTI 2025
| S.No | NAME (MR/MS) | DESIGNATION | LEVEL |
|---|---|---|---|
| 1 | KENCHAPPA | CONTRACT FACULTY | |
| 2 | MANJUNATH K C | CONTRACT FACULTY |
